Detail Information of SG000085


General information  

SG000085
Glis3
4833409N03Rik, E330013K21Rik
Mus musculus
10090
ENSMUSG00000052942
ENSMUSP00000124635  ENSMUSP00000108231  ENSMUSP00000066953  ENSMUSP00000124143  
ENSMUSP00000125721  ENSMUSP00000124823  

GLIS family zinc finger 3 [Mus musculus (house mouse)]

SpeciesUniprotGene stable IDGene Name
Rattus norvegicusD4A314RGD:1565505Glis3
Gallus gallusE1C1Q5Ensembl:ENSGALG00000010180GLIS3
Danio rerioA0A0R4IU95ZFIN:ZDB-GENE-070112-2232glis3
  More Orthology >>

Reviewed functional gene

Functional information  

premeiotic    
Gonocyte    

1. Abstract
In this study, we identify a novel and essential role for the Kruppel-like zinc finger transcription factor GLI-similar 3 (GLIS3) in the regulation of postnatal spermatogenesis. We show that GLIS3 is ... PMID: [27350140]  

Kang, H. S., Chen, L. Y., Lichti-Kaiser, K., Liao, G., Gerrish, K., Bortner, C. D., Yao, H. H., Eddy, E. M. and Jetten, A. M. (2016) Transcription Factor GLIS3. Stem Cells (): . PMID: [27350140]

Kang, H. S., Chen, L. Y., Lichti-Kaiser, K., Liao, G., Gerrish, K., Bortner, C. D., Yao, H. H., Eddy, E. M. and Jetten, A. M. (2016) Transcription Factor GLIS3. Stem Cells (): . PMID: [27350140]

Kang, H. S., Chen, L. Y., Lichti-Kaiser, K., Liao, G., Gerrish, K., Bortner, C. D., Yao, H. H., Eddy, E. M. and Jetten, A. M. (2016) Transcription Factor GLIS3. Stem Cells (): . PMID: [27350140]

Kang, H. S., Chen, L. Y., Lichti-Kaiser, K., Liao, G., Gerrish, K., Bortner, C. D., Yao, H. H., Eddy, E. M. and Jetten, A. M. (2016) Transcription Factor GLIS3. Stem Cells (): . PMID: [27350140]

Kang, H. S., Chen, L. Y., Lichti-Kaiser, K., Liao, G., Gerrish, K., Bortner, C. D., Yao, H. H., Eddy, E. M. and Jetten, A. M. (2016) Transcription Factor GLIS3. Stem Cells (): . PMID: [27350140]

Kang, H. S., Chen, L. Y., Lichti-Kaiser, K., Liao, G., Gerrish, K., Bortner, C. D., Yao, H. H., Eddy, E. M. and Jetten, A. M. (2016) Transcription Factor GLIS3. Stem Cells (): . PMID: [27350140]

Kang, H. S., Chen, L. Y., Lichti-Kaiser, K., Liao, G., Gerrish, K., Bortner, C. D., Yao, H. H., Eddy, E. M. and Jetten, A. M. (2016) Transcription Factor GLIS3. Stem Cells (): . PMID: [27350140]

Kang, H. S., Chen, L. Y., Lichti-Kaiser, K., Liao, G., Gerrish, K., Bortner, C. D., Yao, H. H., Eddy, E. M. and Jetten, A. M. (2016) Transcription Factor GLIS3. Stem Cells (): . PMID: [27350140]

Kang, H. S., Chen, L. Y., Lichti-Kaiser, K., Liao, G., Gerrish, K., Bortner, C. D., Yao, H. H., Eddy, E. M. and Jetten, A. M. (2016) Transcription Factor GLIS3. Stem Cells (): . PMID: [27350140]

Kang, H. S., Chen, L. Y., Lichti-Kaiser, K., Liao, G., Gerrish, K., Bortner, C. D., Yao, H. H., Eddy, E. M. and Jetten, A. M. (2016) Transcription Factor GLIS3. Stem Cells (): . PMID: [27350140]

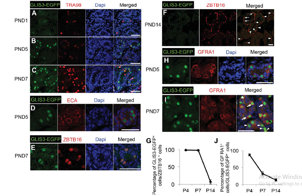
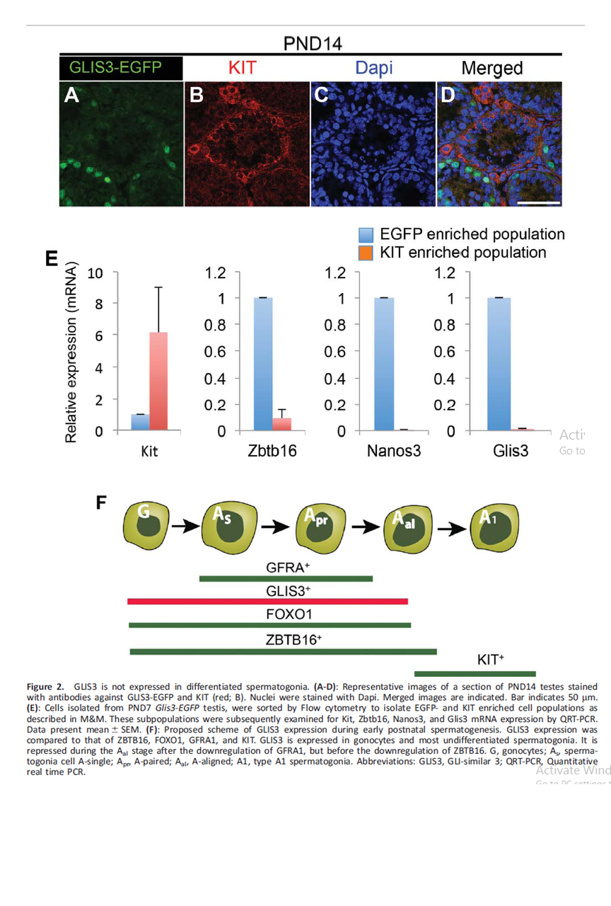
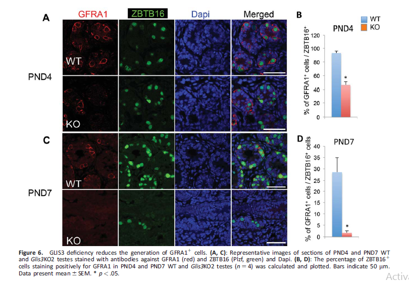
Kruppel-like zinc finger transcription factor GLI-similar 3 (GLIS3) is expressed in gonocytes, spermatogonial stem cells (SSCs) and spermatogonial progenitors (SPCs), but not in differentiated spermatogonia and later stages of spermatogenesis or in somatic cells. Loss of GLIS3 function causes a moderate reduction in the number of gonocytes, but greatly affects the generation of SSCs/SPCs, and as a consequence the development of spermatocytes
 
SCO

Expression and location  

Expressed highest in thyroid gland
Expressed highest in spermatogonium
View detail
View detail
Nucleus

Mutation in human orthology  

1000G (Phase 3): 19885   ESP6500 (SI-V2): 227   ExAC (r0.3.1): 1176   dbSNP(Build 147): 37566

Chinese health control (254): 30  European health control (283): 24   Chinese patients (168):  

Gene NameDNMR-averageDNMR-SC
GLIS30.00004390.000049963

Other information  

Click the right sign for more information

Sub-OntologiesAccessionTermEvidence
Biological ProcessGO:0000122negative regulation of transcription from RNA polymerase II promoterIMP
Biological ProcessGO:0006351transcription, DNA-templatedIEA
Biological ProcessGO:0006355regulation of transcription, DNA-templatedIEA
Biological ProcessGO:0006357regulation of transcription from RNA polymerase II promoterIEA
Biological ProcessGO:0006366transcription from RNA polymerase II promoterIDA
Biological ProcessGO:0045944positive regulation of transcription from RNA polymerase II promoterIDA
Cellular ComponentGO:0005634nucleusIEA
Molecular FunctionGO:0000977RNA polymerase II regulatory region sequence-specific DNA bindingIDA
Molecular FunctionGO:0000978RNA polymerase II core promoter proximal region sequence-specific DNA bindingIDA
Molecular FunctionGO:0001077transcriptional activator activity, RNA polymerase II core promoter proximal region sequence-specific bindingIDA
Molecular FunctionGO:0001078transcriptional repressor activity, RNA polymerase II core promoter proximal region sequence-specific bindingIDA
Molecular FunctionGO:0003676nucleic acid bindingIEA
Molecular FunctionGO:0003677DNA bindingIDA
Molecular FunctionGO:0003700transcription factor activity, sequence-specific DNA bindingIDA
Molecular FunctionGO:0046872metal ion bindingIEA
Protein AGene name AProtein BGene name BEvidence
ENSMUSP00000124635Glis3ENSMUSP00000124674Kif6experimental
ENSMUSP00000124635Glis3ENSMUSP00000124709Grip2experimental
ENSMUSP00000124635Glis3ENSMUSP00000124804Nwd1experimental
  More PPIs >>
Q6XP49