Detail Information of SG000087


General information  

SG000087
Foxj2
Fhx
Mus musculus
10090
ENSMUSG00000003154
ENSMUSP00000003238  ENSMUSP00000145438  ENSMUSP00000137645  

Forkhead box J2 [Mus musculus (house mouse)]

SpeciesUniprotGene stable IDGene Name
Rattus norvegicusA0A0G2JW18RGD:1565101Foxj2
Gallus gallusE1BTL6Ensembl:ENSGALG00000014329FOXJ2
Danio rerioE7FA97ZFIN:ZDB-GENE-100922-240foxj2
  More Orthology >>

Reviewed functional gene

Functional information  

premeiotic    meiotic    postmeiotic    
Sertoli cell    Spermatid    Spermatocyte    

1. Abstract
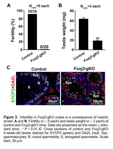
Spermatogenesis is a highly complex cell differentiation process necessary for production of haploid spermatozoa. Central to this unique process is spermatocyte meiosis. FOXJ2 (Forkhead box J2), a FOX transcription ... PMID: [27316861]  

2. Abstract
FHX (FOXJ2) is a recently characterized human fork head transcriptional activator that binds DNA with a dual sequence specificity. We have cloned the cDNA for the mouse orthologue Foxj2 and characterized its ... PMID: [11025217]  

Miao, H., Miao, C. X., Li, N. and Han, J. (2016) FOXJ2 controls meiosis during spermatogenesis in male mice. Mol Reprod Dev 83(8): 684-91. PMID: [27316861]

Miao, H., Miao, C. X., Li, N. and Han, J. (2016) FOXJ2 controls meiosis during spermatogenesis in male mice. Mol Reprod Dev 83(8): 684-91. PMID: [27316861]

Miao, H., Miao, C. X., Li, N. and Han, J. (2016) FOXJ2 controls meiosis during spermatogenesis in male mice. Mol Reprod Dev 83(8): 684-91. PMID: [27316861]

Miao, H., Miao, C. X., Li, N. and Han, J. (2016) FOXJ2 controls meiosis during spermatogenesis in male mice. Mol Reprod Dev 83(8): 684-91. PMID: [27316861]

Miao, H., Miao, C. X., Li, N. and Han, J. (2016) FOXJ2 controls meiosis during spermatogenesis in male mice. Mol Reprod Dev 83(8): 684-91. PMID: [27316861]

Miao, H., Miao, C. X., Li, N. and Han, J. (2016) FOXJ2 controls meiosis during spermatogenesis in male mice. Mol Reprod Dev 83(8): 684-91. PMID: [27316861]

FHX (FOXJ2) is a recently characterized human fork head transcriptional activator that binds DNA with a dual sequence specificity. Foxj2 expression is early activated in zygotic development, being detected since as early as 8-cell stage embryos. Both cell layers of the blastocyst.
 
SDA

Expression and location  

Expressed highest in ovary
Expressed highest in spermatogonium
View detail
View detail
Nucleus

Mutation in human orthology  

1000G (Phase 3): 669   ESP6500 (SI-V2): 109   ExAC (r0.3.1): 506   dbSNP(Build 147): 1622

Chinese health control (254): 6  European health control (283): 3   Chinese patients (168):  

Gene NameDNMR-averageDNMR-SC
FOXJ20.00002400750.0000241683

Other information  

Click the right sign for more information

Sub-OntologiesAccessionTermEvidence
Biological ProcessGO:0006351transcription, DNA-templatedIEA
Biological ProcessGO:0006355regulation of transcription, DNA-templatedIEA
Biological ProcessGO:0006366transcription from RNA polymerase II promoterIEA
Biological ProcessGO:0045893positive regulation of transcription, DNA-templatedISO
Biological ProcessGO:0045944positive regulation of transcription from RNA polymerase II promoterISO
Cellular ComponentGO:0001650fibrillar centerISO
Cellular ComponentGO:0005634nucleusIBA
Molecular FunctionGO:0000978RNA polymerase II core promoter proximal region sequence-specific DNA bindingISO
Molecular FunctionGO:0000981RNA polymerase II transcription factor activity, sequence-specific DNA bindingIBA
Molecular FunctionGO:0001077transcriptional activator activity, RNA polymerase II core promoter proximal region sequence-specific bindingISO
Molecular FunctionGO:0003677DNA bindingIEA
Molecular FunctionGO:0003700transcription factor activity, sequence-specific DNA bindingIEA
Molecular FunctionGO:0042802identical protein bindingISO
Molecular FunctionGO:0043565sequence-specific DNA bindingIEA
Protein AGene name AProtein BGene name BEvidence
ENSMUSP00000003238Foxj2ENSMUSP00000003369Plag1experimental
ENSMUSP00000003238Foxj2ENSMUSP00000003370Hckexperimental
ENSMUSP00000003238Foxj2ENSMUSP00000003612Dusp3experimental
  More PPIs >>
Q9ES18